pymc.LogitNormal#
- class pymc.LogitNormal(name, mu=0, sigma=None, tau=None, **kwargs)[source]#
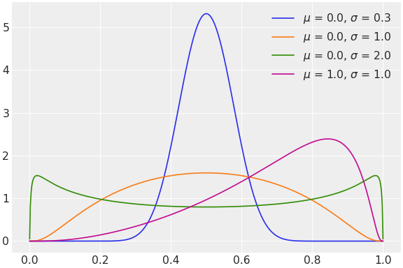
Logit-Normal distribution.
The pdf of this distribution is
\[f(x \mid \mu, \tau) = \frac{1}{x(1-x)} \sqrt{\frac{\tau}{2\pi}} \exp\left\{ -\frac{\tau}{2} (logit(x)-\mu)^2 \right\}\](
Source code,png,hires.png,pdf)
Support
\(x \in (0, 1)\)
Mean
no analytical solution
Variance
no analytical solution
- Parameters:
- mutensor_like of
float, default 0 Location parameter.
- sigmatensor_like of
float, optional Scale parameter (sigma > 0). Defaults to 1.
- tautensor_like of
float, optional Scale parameter (tau > 0). Defaults to 1.
- mutensor_like of
Methods
LogitNormal.dist([mu, sigma, tau])